테스터가 새로운 버그를 기록할 때 필수 필드는 Build version, Submit On, Product, Module, Severity, Synopsis, Description to Reproduce입니다.
위의 목록에서 수동 버그 제출 템플릿을 사용하는 경우 일부 선택적 필드를 추가할 수 있습니다. 이 선택적 필드에는 고객 이름, 브라우저, 운영 체제, 첨부 파일 또는 스크린 샷이 포함됩니다.
다음 필드는 지정되거나 공백으로 유지됩니다.
버그 상태, 우선순위 및 '할당 대상'필드를 추가할 수 있는 권한이 있는 경우에 필드를 지정할 수 있습니다. 그렇지 않으면 테스트 관리자는 상태, 버그 우선순위를 설정하고 해당 모듈 소유자에게 버그를 할당합니다.
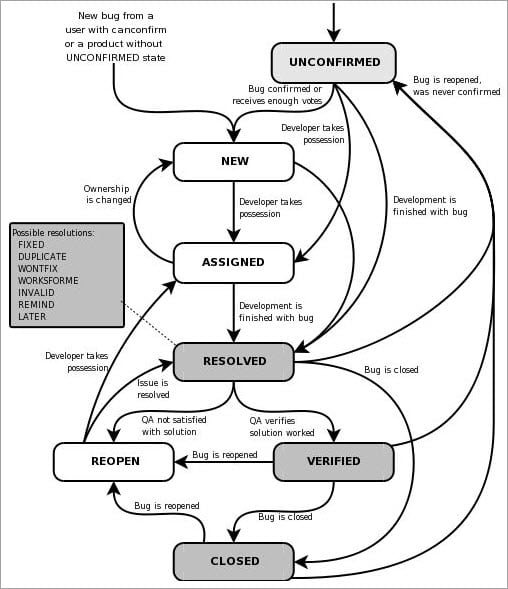
다음 결함 주기를 살펴보십시오.

위의 이미지는 매우 자세하고 버그 수명주기의 중요한 단계를 고려하면 그에 대한 빠른 아이디어를 얻을 수 있습니다.
성공적인 로깅의 경우 버그는 개발 또는 테스트 관리자에 의해 검토됩니다. 테스트 관리자는 버그 상태를 Open으로 설정하고 개발자에게 버그를 할당하거나 다음 릴리스까지 버그를 연기할 수 있습니다.
버그가 개발자에게 지정되면 개발자가 작업을 시작할 수 있습니다. 개발자는 버그 상태를 고칠 수 없거나, 재현할 수 없거나, 추가 정보가 필요하거나 '고정'으로 설정할 수 있습니다.
개발자가 설정 한 버그 상태가 '추가 정보 필요'또는 고정 인 경우 품질 관리팀은 특정 작업으로 응답합니다. 버그가 수정되면 QA는 버그를 확인하고 버그 상태를 확인 완료 또는 다시 열기로 설정할 수 있습니다.
'Testing > Defect Management' 카테고리의 다른 글
| 결함 라이프 사이클(1) (0) | 2019.05.22 |
|---|---|
| 결함이란 무엇입니까? (0) | 2019.05.22 |